KiCad
From schematic to manufacturing ready
Description
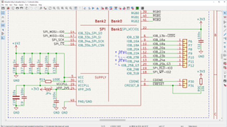
KiCad bridges the gap between circuit ideas and production-ready designs. Start with schematic capture, proceed to PCB layout with automatic routing assistance, and generate manufacturing files like Gerbers and netlists. The integrated environment ensures design consistency and error checking throughout the process. With 3D visualization and DRC tools, KiCad helps create reliable boards suitable for professional manufacturing.
Screenshots

Click to view full size
